Type of indicator
Quantitative
Relative dimension and aggregated criteria
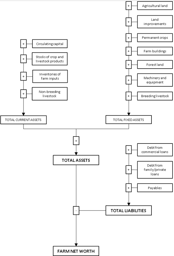
Economic sustainability: Financial wealth: Capital
Description
- This measure gives an indication of the financial wealth of the farm business. It is defined as the difference between the value of total assets and of total liabilities, divided by utilised agricultural area (UAA) to account for the variation in farm size.
- Liabilities and assets are valued at the end of the calendar year.
Indicator calculation
[(πΉππ₯ππ ππ π ππ‘π ππ‘ ππππ πππ π£πππ’ππ‘πππ) + (πΆπ’πππππ‘ ππ π ππ‘π ππ‘ ππππ πππ π£πππ’ππ‘πππ)β (πππ‘ππ ππππππππ‘πππ ππ‘ ππππ πππ π£πππ’ππ‘πππ)] / UAA
Unit
β¬/ha
Indicator interpretation
Higher values indicate larger wealth and thus better economic sustainability.
Scale definition
| Scales | Values (β¬/ha) | Dexi interpretation | References | |
| >=75th percentile | >= 14545.81 | High | + | Based on the FADN data distribution |
| for EU specialised dairy farms. | ||||
| [median; 75thΒ percentile] | [8488.02; 14545.81] | Medium to high | Quantile method, 2016-2018 data. | |
| [25th percentile; median] | [3356.18; 8488.02] | Medium to low |
||
| < 25th percentile | < 3356.18 | Low | – | |
As a summary, the formulas used to calculate farm net worth is represented in figure 3.


